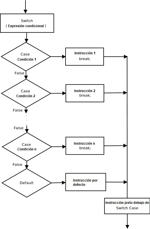
El condicional switch valora un tipo de dato primitivo (byte, short, char y int) o bien valora strings, es decir, valora su valor.
No permite valores booleanos, ni reales ni long porque, en la ejecución, todos los valores que incorporamos se transforman en valores de tipo int.
El funcionamiento es que se busca un valor, si lo encuentra el programa ejecuta las sentencias asociadas a ese valor, hasta que encuentra un break, que es cuando sale de la sentencia, de forma que acaba la ejecución de la estructura. La sentencia default es opcional.

Si el valor introducido en el programa no coincide con ninguno de los casos de swicth, el programa irá a Default y ejecutará la sentencia asociada. No pasa nada, sino existe esta opción, ya que no es obligatoria porque sino está el programa simplemente no ejecutanada.

Por medio de un ejemplo, se podrá entender el funcionamiento de este tipo de condicional que tiene Java. Imaginemos que necesitamos un programa, de forma que los estudiantes por medio de él consultan el resultado de un examen. Se establecen tres casos posibles de evaluación. El resultado es el siguiente.

Con Break se acaba la instrucción, y de esta forma, el programa evita tener que realizar todos los posibles casos que tiene switch.
Contenido Web de Yolanda Muriel está sujeto bajo Licencia Creative Commons Atribución-NoComercial-SinDerivadas 3.0 Unported.
