Saltar al contenido

Innovation, Creativity, Sustainability

  • BIM TECHNOLOGY
  • BUSINESS SCHOOL
  • SUSTAINABILITY

Etiqueta: revit

REVIT ARCHITECTURE (917) – PYTHON – Functions (1) – Introduction

In this article I define the first condition which can help you decide when to start writing your own functions … Más

BIM, revit, revit architecture

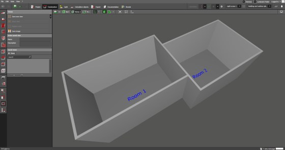
REVIT ARCHITECTURE (916) – DIALux evo (13) Construcción una habitación (2)

En el artículo REVIT ARCHITECTURE (915) – DIALux evo (12) Construcción una habitación (1)se ha explicado la creación de habitaciones … Más

BIM, revit, revit architecture

REVIT ARCHITECTURE (915) – DIALux evo (12) Construcción una habitación (1)

Para construir una Habitación o espacio se puede utilizar la herramienta Room Planning, que se puede seleccionar en el cuadro … Más

BIM, revit, revit architecture

REVIT ARCHITECTURE (914) – DIALux evo (11) Luminarias (3) Perfil

Se pueden establecer habitaciones, con los diferentes espacios de un edificio, para posteriormente establecer características de estos espacios, que es … Más

BIM, revit, revit architecture

REVIT ARCHITECTURE (913) – DIALux evo (10) Luminarias (3) Situar una luminaria

En este artículo, continuando con los artículos REVIT ARCHITECTURE (912) – DIALux evo (9) Luminarias (2) Situar una luminaria , … Más

BIM, revit, revit architecture

REVIT ARCHITECTURE (800) – Familias (71) Editor de familias (12) Símbolo

Otra de las herramientas que se encuentra en el Editor de familias, es Símbolo, que se puede encontrar en Anotar … Más

BIM, revit

Navegación de entradas

Entradas anteriores

Escribe tu dirección de correo electrónico para suscribirte a este blog, y recibir notificaciones de nuevos mensajes por correo.

Únete a otros 672 suscriptores
Follow on WordPress.com

Estadísticas del blog

  • 789.878 visitas

  • Avatar de Yolanda MURIEL Yolanda MURIEL
Le BIM et la réalité virtuelle
Le BIM et la réalité virtuelle
WP_20171105_19_32_15_Pro - copia
english version

click the image below to read the texts

HACKATON

https://vimeo.com/422217486?loop=0

WOMANHACK 2021D

https://vimeo.com/517479304?loop=0

LE MUSEÉ DE CONFLUENCES

https://vimeo.com/195808237?loop=0

LES VILLES DU FUTUR. MASDAR

https://vimeo.com/220315665?loop=0

Comentarios recientes

Avatar de DesconocidoAI CHINESE – AI Chin… en AI CHINESE – AI Chinese Speech…
Avatar de Mane OlivaMane Oliva en REVIT ARCHITECTURE (199)…
Avatar de DesconocidoREVIT ARCHITECTURE (… en REVIT ARCHITECTURE (957) – PYT…
Avatar de DesconocidoREVIT ARCHITECTURE (… en REVIT ARCHITECTURE (946) – PYT…
Avatar de DesconocidoREVIT ARCHITECTURE (… en REVIT ARCHITECTURE (927) – PYT…
  • Avatar de AI NextGen Tools
  • Avatar de Desconocido
  • Avatar de Trishikh
  • Avatar de Desconocido
  • Avatar de Desconocido
  • Avatar de Desconocido
  • Avatar de Desconocido
  • Avatar de Desconocido
  • Avatar de Desconocido
  • Avatar de Desconocido
  • Avatar de Desconocido
  • Avatar de Desconocido
  • Avatar de Desconocido
  • Avatar de librerialso
  • Avatar de R. Marshall
  • Avatar de Desconocido
  • Avatar de Desconocido
  • Avatar de Desconocido
  • Avatar de Desconocido
  • Avatar de digitalprofitrules
  • Avatar de Desconocido
  • Avatar de Desconocido
  • Avatar de Angelilie
  • Avatar de vaimanoticias
  • Avatar de Joseph
  • Avatar de Luther Martin N.
  • Avatar de lincssmt
  • Avatar de Vanessa Egraf
  • Avatar de Anverxo
  • Avatar de Desconocido
  • Avatar de Desconocido
  • Avatar de Desconocido
  • Avatar de Desconocido
  • Avatar de Desconocido
  • Avatar de Desconocido
  • Avatar de Jorge Luis Gomez Aguirre
  • Avatar de T&D Resources, LLC
  • Avatar de priscillabiological333
  • Avatar de Desconocido
  • Avatar de Desconocido
  • Avatar de The New Marketer's Workshop
  • Avatar de Kingsley Enyinnaya Nwabuisi
  • Avatar de Desconocido

Entradas recientes

  • ARTIFICIAL INTELLIGENCE (37) – Natural Language Processing (15) Transformers as a General-Purpose Architecture 04/23/2026
  • ARTIFICIAL INTELLIGENCE (36) – Natural Language Processing (14) Understanding Attention in Neural Machine Translation 04/22/2026
  • ARTIFICIAL INTELLIGENCE (35) – Natural Language Processing (13) Understanding Attention in Sequence‑to‑Sequence Models 04/19/2026

Páginas y entradas populares

  • REVIT ARCHITECTURE (865) – Familias (136) Ejemplos de familias cargables (272) Puerta corredera vidrio Klein POCKET GLASS
    REVIT ARCHITECTURE (865) – Familias (136) Ejemplos de familias cargables (272) Puerta corredera vidrio Klein POCKET GLASS
  • REVIT ARCHITECTURE (30) - IMPORTAR Y VINCULAR (I)
    REVIT ARCHITECTURE (30) - IMPORTAR Y VINCULAR (I)
  • REVIT ARCHITECTURE (857) – Familias (128) Ejemplos de familias cargables (24) Pilar , viga y arriostramiento de madera
    REVIT ARCHITECTURE (857) – Familias (128) Ejemplos de familias cargables (24) Pilar , viga y arriostramiento de madera

Twitter

Tuits de ymuriel

Aqui encontrarás información como:

ANDROID STUDIO arquitectura internacional ARTIFICIAL INTELLIGENCE Base de datos arquitectura BIM BIM's impact on Design process BIM 5D BIM REVIT building information modeling Deep learning Developing 3D reseach gestión de cambios Innovación international architecture modelado 3D modelado 5D Parametric modeling systems programming python relaciones paramétricas research laboratory BIM tools revit revit architecture REVIT MEP software sostenibilidad TECHNOLOGY tecnología TO SEE DEPTH Web de Yolanda Muriel

Archivos

ENTRADAS MENSUALES

Crea una web o blog en WordPress.com
Privacidad y cookies: este sitio utiliza cookies. Al continuar utilizando esta web, aceptas su uso.
Para obtener más información, incluido cómo controlar las cookies, consulta aquí: Política de cookies
  • Suscribirse Suscrito
    • yolandamuriel.com
    • Únete a otros 311 suscriptores
    • ¿Ya tienes una cuenta de WordPress.com? Inicia sesión.
    • yolandamuriel.com
    • Suscribirse Suscrito
    • Regístrate
    • Iniciar sesión
    • Denunciar este contenido
    • Ver el sitio en el Lector
    • Gestionar las suscripciones
    • Contraer esta barra
 

Cargando comentarios...
 

Debe estar conectado para enviar un comentario.